✅ Persoonlijk advies met meer dan 24 jaar ervaring. ✅ Onderdelen voor vrijwel elk merk deur en poort. ✅ Onderdelen voor deuren, docksystemen en poorten op 1 adres!
Powerpack geschikt voor Loading Systems 232M, Swing lip, 1V, 1,5Kw
€2,389.75 inclusief Btw
Hydraulische unit met 5-liter olietank voor Loading Systems swing lip docklevellers. Krachtige 1,5 kW motor, snelle installatie en een betrouwbaar alternatief voor het originele systeem.
- Meer dan 24 jaar verstand van zaken
- Nederlandse leveranciers
- Originele producten
- Eerlijk advies van onze experts
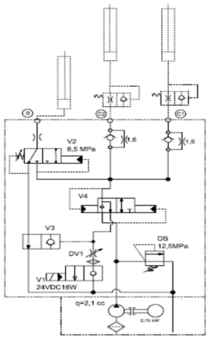
Deze hydraulische unit met geïntegreerde 5-liter kunststof olietank is speciaal ontwikkeld voor Loading Systems swing lip docklevellers van de typen 232M, 232NG en 232JNG (1 klep). De unit levert betrouwbare en krachtige prestaties, ideaal voor dagelijks intensief gebruik in logistieke omgevingen.
Met een robuuste 1,5 kW driefasenmotor en een doorstroomcapaciteit van 4,5 liter per minuut biedt dit hydraulisch systeem een uitstekende balans tussen vermogen en efficiëntie. De unit werkt op 230/400V – 50Hz en gebruikt een stuurspanning van 24VDC / 18W. Dankzij de verstelbare montagebeugel is positionering op de leveller eenvoudig en snel uit te voeren, zonder adapters.
Door zijn solide constructie en gunstige prijsstelling is deze unit een betrouwbaar en kostenefficiënt alternatief voor de originele hydraulische systemen van Loading Systems.
Specificatie:
Olietank: 5 liter kunststof
Vermogen: 1,5 kW driefasenmotor
Doorstroom: 4,5 L/min
Spanning: 230/400V – 50Hz
Stuurspanning: 24VDC / 18W
Montage: Direct zonder adapters
Beugel: Verstelbaar voor eenvoudige positionering
Afmetingen: 508 × 258 × 201 mm
| Gewicht | 13.5 kg |
|---|
Geen handleiding beschikbaar.









